Не так уж давно это чудо китайской промышленности вошло в нашу жизнь, но сразу, же завоевало сердца своей простотой и дешевизной. А простота его заключается в следующем: купил звонок, включил, закинул на шкаф, кнопку приклеил у двери. Все, никаких там тебе проводов, сверления отверстий под крепления и т.п. . . .
Но все таки давайте заглянем в него и посмотрим на принципиальную схему.
Кнопка. Три транзистора, батарейка на 12 вольт. Генератор высокой частоты собран по схеме емкостной трехточки, усилитель-преобразователь. Преобразует от частоту порядка 433 МГц. Что меня удивило, так это параллельное включения двух контуров, один настраивается на первичную частоту генератора, а второй ловит где-то 10 гармонику и возбуждается на частоте 433 МГц. Наши китайские друзья опять нашли оригинальное, а главное простое решение проблемы используя минимум деталей.
Самое интересное, что передатчик не имеет передающей антенны, она конечно есть внутри, т.е. сам контур является ей. Благодаря использования сверх ультра коротковолнового диапазона этого вполне достаточно.

Звонок. Приемник собран на одном транзисторе по схеме регенеративного детектора. Принятый с него сигнал поступает на операционный усилитель. Далее сигнал попадает в ЗВУКОВОЙ ЧИП. Не сложно догадаться, что он и является формирователем мелодий, которые мы слышим. С него на усилитель мощности, собранным на одном транзисторе, и в динамическую головку. Все, хочется только отметить сравнительно небольшой ток потребления в дежурном режиме.

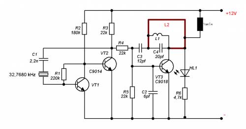
Разобрали, посмотрели, разобрали работу. Все? Нет не все! Звонок является почти универсальной цепью "передатчик-приемник". На основе него можно собрать много других интересных устройств.
Как пример. Звонок управляет светом.
Берем наш звонок и подключаем схему, которая изображена ниже.
Это обычный триггер. При поступлении на него импульса со звонка он переключается в одно из фиксированных положений. На выходе у триггера - реле, а уж к реле подключено управляемое устройство, в нашем случае это лампа накаливания.

Пример расположения звонка и кнопки.

Печатная плата.
Расположение деталей на печатной плате.

PS: Меня мучил вопрос: где же взять питание для этой схемы? Не отдельную же линию вести? Вот где можно найти выход так это в двойной проводке. Если у Вас проводка в потолке рассчитана на две лампы, а у выключателя две кнопки ответ пришел сам собой - одной кнопкой управляет устройство, а от второй питается, скажем, через зарядку от мобилы (она экономична).







